助学贷款申请指南!沭阳县2022年生源地信用助学贷款办理开始
开始办理啦
办理地点
01
办理地点
02
办理时间
03
咨询电话
政策介绍
01
什么是生源地信用助学贷款?
生源地信用助学贷款是指国家开发银行向高等教育阶段符合条件的家庭经济困难的学生(含预科生)发放的、在学生入学前户籍所在县(市、区)办理的助学贷款。生源地贷款为信用贷款,学生和家长(或其监护人等)为共同借款人,共同承担还款责任。
02
贷款额度及用途
全日制普通本专科学生(含第二学士学位、高职学生、预科生)每人每年申请贷款额度不超过12000元,不低于1000元;全日制研究生(含硕士研究生、博士研究生)每人每年申请贷款额度不超过16000元,不低于1000元。学生申请的国家助学贷款优先用于支付在校期间学费和住宿费,超出部分可用于弥补日常生活费。学生应根据实际情况申请国家助学贷款额度。
03
贷款期限
最长贷款期限:剩余学制加15年、最长不超过22年。
04
利率如何确定?
执行中国人民银行授权全国银行间同业拆借中心发布的同期五年期以上贷款市场报价利率LPR5Y-30个基点(即LPR5Y-0.3%)。每年12月21日根据最新LPR5Y调整一次。
05
什么时候开始还款,还本宽限期是多长时间?
在读期间利息全部由财政补贴。
毕业后不再继续攻读学位时,自毕业当年起开始自付利息,在5年还本宽限期内只需偿还利息,如毕业后剩余贷款期限小于5年,则按《借款合同》约定的还款计划还款。
毕业后,在还款期内继续攻读学位的借款学生应及时向县级学生资助管理部门提出申请并提供书面证明,审核通过后,可继续享受贴息和5年还本宽限期,但贷款期限不延长。
申请条件
01
办理贷款对象及条件
全日制普通本科高校、高等职业学校和高等专科学校(学校名单以教育部公布的为准)的本、专科学生、研究生(硕、博)。学生本人入学前户籍在本县。
02
共同借款人应符合哪些条件?
1.原则上应为借款学生父亲或母亲;
2.如借款学生父母由于残疾、患病等特殊情况丧失劳动能力或民事行为能力的,可由借款学生其他近亲属作为共同借款人;
3.如借款学生为孤儿,共同借款人则为其他法定监护人,或是自愿与借款学生共同承担还款责任的具备完全民事行为能力的自然人;
4.共同借款人户籍在本县;
5.共同借款人若不是学生父母,年龄须满18周岁以上;
6.未结清开发银行生源地信用助学贷款(或高校助学贷款)的借款学生不能作为其他借款学生的共同借款人。
申贷流程及申贷材料
01
首次申贷材料
02
现场续贷材料
小贴士
01
如何登录学生在线服务系统
在浏览器中输入网址:https:// sls.cdb.com.cn
如果系统提示该学生已经存在无法注册如何处理?
同一名学生只能注册一次,可以使用学生身份证号直接登录系统。
02
如何导出《申请表》《认定表》
登录学生在线系统,点击首页左侧“贷款申请”,系统打开贷款申请概要信息页面。按照系统提示填写借款学生和共同借款人基本信息并进行贷款申请。在贷款申请概要信息页面中选择一条需要导出的贷款申请信息,点击“导出贷款申请表”按钮,系统显示下载信息页面,可以打开或者保存贷款申请表。未通过预申请的同学,还需要根据系统提示导出并填写《认定表》。
注意事项:请借款同学每年登录学生在线系统更新信息,以便办理续贷和还款。
03
忘记学生在线系统密码怎么办?
方式一:自己找回密码
方式二 :请县级学生资助管理部门经办人重置密码
方式三 :拨打95593 重置密码
04
如何使用助学贷款资金中超过年度学费、住宿费的部分?
您申请的国家助学贷款在优先用于支付在校期间学费和住宿费后,超出部分可用于弥补日常生活费。
贷款资金发放后,您可以将您的助学贷款账户与您名下的任何一张I类银行卡绑定。绑定后,您可以将贷款金额超过学费和住宿费部分提取到该银行卡。具体绑定方法请联系您的助学贷款代理结算机构。相关代理结算机构的联系方式可致电国家开发银行助学贷款服务热线 95593获取。相关开立、绑定、关联和提取操作,不收取任何额外费用。
沭阳县学生资助服务中心电话:0527-83691005
接收助学贷款指引
续贷远程在线办理教程
01
登陆学生在线服务系统
学生可采用账号密码登陆,也可采取手机号登录。
02
登录在线系统后,点击“申请贷款”
03
续贷学生点击“贷款申请”,会弹出短信验证界面
04
通过验证后点击“确定”会进入续贷申请界面
注:该部分内容学生进行贷款金额填写、贷款年限选择、续贷申明填写(务必按要求填写,填写内容不适或不合要求可由县资助中心老师将该学生本次申请审核退回),其它项为系统自动取值。
05
填写贷款基本信息后,点击“下一步”进入共同借款人信息界面
注:选择共同借款人,系统会自动载入您的历史共同借款人,此时学生可以选择历史共同借款人中的一位,如果想新增一位共同借款人需要到资助中心现场新增。其他项为系统自动取值。
06
填写共同借款人信息后,点击“下一步”对贷款资料进行确认
07
确认贷款资料无误,点击“下一步”提交贷款材料,系统弹出“贷款申请资料保存成功”,并提示贷款签订方式选择
注:如果资助中心开通远程受理后,会出现“请选择您的贷款签订方式”,续贷学生可以选择现场受理,还是网上签订合同。如果资助中心尚未开通电子化和远程受理,仅会出现“资助中心现场签订合同”。
08
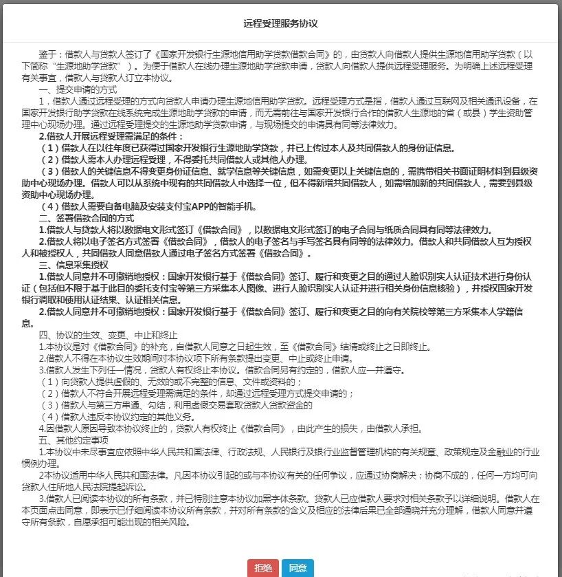
选择“网上签订合同”,弹出远程受理协议页面
注:点击拒绝后则返回“请选择您的贷款签订方式”,续贷学生可以重新选择“资助中心现场签订合同”进行线下办理。
09
同意远程受理协议,进入合同预览页面
10
系统弹出“身份认证授权”窗口,自动生成该笔贷款申请支付宝身份验证所需二维码
注:使用支付宝APP扫描二维码并开展身份认证期间,要保持生源地学生在线系统身份认证窗口保持前台开启状态。
11
学生需使用手机支付宝APP扫描二维码
12
扫描完成后,自动跳转国家开发银行生源地助学贷款续贷实人认证专用通道,学生需按照提示流程进行身份认证授权
13
在手机支付宝客户端完成身份认证认证后,返回生源地学生在线系统,点击“我已完成身份认证,点击查询”按钮
注:如身份认证失败,请按照以下步骤操作
认证失败合同卡片上会有提示可点击按钮重新选择
退出当前窗口,点击合同卡片上的“待网上签订合同”按钮重新走一遍流程。
为了防止续贷学生重复生成大量二维码数据造成系统拥堵,二维码生成时间间隔2分钟以上。
确实无法通过身份验证,学生可选取“资助中心现场签订合同”进行线下贷款办理操作。
14
身份认证完成
15
远程贷款申请提交成功后,返回我的贷款查看贷款申请卡片状态,已刷新为远程贷款申请已提交,耐心等待老师审批受理即可
注:因为个人原因想转为现场签订合同或修改贷款申请信息,可以点击X图标删除贷款申请,重新申请贷款。
远程贷款申请无需导出申请表,无需到现场资助中心办理
如需修改贷款合同,进入我的贷款功能,会显示用户所有贷款合同卡片。
找到申请贷款合同的卡片修改贷款申请信息。也可通过修改重新选择签订方式。
16
贷款申请进度查询
申请完贷款后,首页会显示贷款进度条,显示该贷款申请的进度,申请进度主要有5个节点分别为:在线提交、现场受理、审批中、审批通过、发放到高校。


打印本页
关闭本页